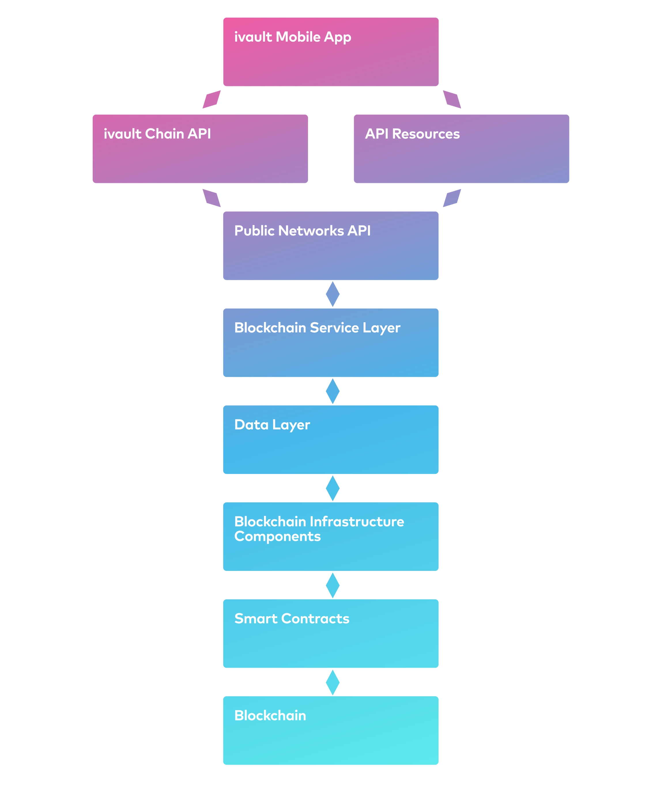
Architecture

Mobile app: securely stores identities and wallets of users, so they can interact with the token and the blockchain.
API resources: data-centric off-chain storage for the ivault app’s features. Connected to the ivault chain and public networks.
ivault chain API: used primarily for all the utilities and features in the ivault app.
Public networks API: publicly available tokens on decentralized and centralized exchanges, to boost availability.
Blockchain service layer: PKI and vault infrastructure for signing and broadcasting transactions. Used with an auto-signature module.
Off-chain storage: stores all relevant blockchain information and data needed for features in the app.
Blockchain Infrastructure Components: for reading and writing to blockchains.
Smart contracts: functional and logical components for the ivault Chain and public networks.
Blockchain: decentralized data and execution layer for the ivault Chain and public networks.